Reproducible analysis pipelines with {targets}

Rladies Sydney

Olivia Angelin-Bonnet

The New Zealand Institute for Plant and Food Research Ltd

7 April 2025

Hi! I’m Olivia :)

Location of Le Pont-de-Beauvoisin on a map of France

Location of Palmerston North on a map of New Zealand

Hi! I’m Olivia :)

Statistical scientist at Plant & Food Research, working on omics analyses and multi-omics integration

Multivariate analyses

Visualisations

R packages

Developing complex analyses in R

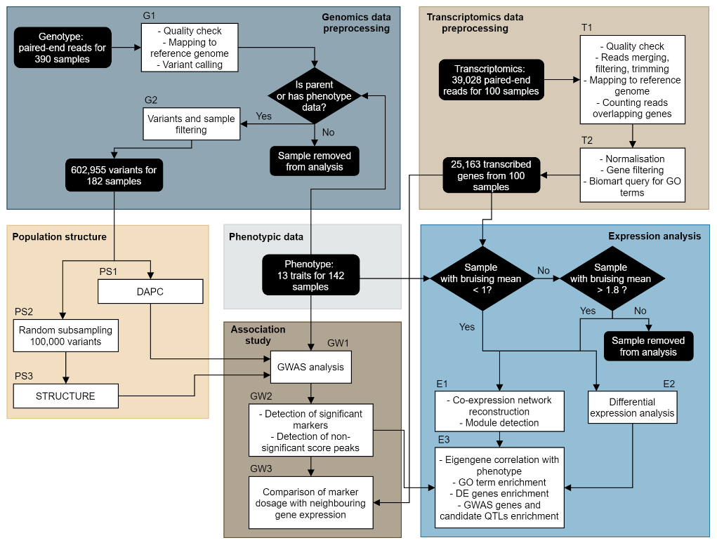
Schema of the analysis for one of my thesis chapters

Developing complex analyses in R

Project folder:

thesis/chapter4_code 
├── genomics_data_analysis
│   ├── 00_genomics_wrangling.Rmd
│   ├── 01_genomics_filtering.Rmd
│   └── 02_genomics_eda.Rmd
└── transcriptomics_data_analysis
|   ├── 00_transcriptomics_wrangling.Rmd
|   ├── 01_transcriptomics_normalisation.Rmd
|   ├── 02_transcriptomics_diff_expr.Rmd
|   └── 03_transcriptomics_wgcna.Rmd
...
  • Input data has changed; what do I need to re-run?

  • In which order do I need to run these scripts?

  • I want to change one line of text in my report, how long will it take to re-generate the output?

Developing complex analyses in R

Solution: Turn your scripts into pipelines with {targets}!

 

 

  • automatic detection of steps dependencies

  • 1-command execution

  • automatic caching

  • automatic detection of changes in data and/or code

Let’s learn about {targets}

… through an example!

Artwork by @allison_horst

palmerpenguins dataset: size measurements for three penguin species observed in the Palmer Archipelago (Antarctica)

To go further

Aside – more about setting up R projects

  • previous talk: “Setting up a reproducible data analysis project in R–featuring GitHub, {renv}, {targets} and more”
  • see the slides, recording, or blog post ☺️

Let’s code!

I have written some code…

library(tidyverse)
library(janitor)
library(ggbeeswarm)
library(here)

# Reading and cleaning data
penguins_df <- read_csv(here("data/penguins_raw.csv"), show_col_types = FALSE) |> 
  clean_names() |> 
  mutate(
    species = word(species, 1),
    year = year(date_egg),
    sex = str_to_lower(sex),
    year = as.integer(year),
    body_mass_g = as.integer(body_mass_g),
    across(where(is.character), as.factor)
  ) |> 
  select(
    species,
    island,
    year,
    sex,
    body_mass_g,
    bill_length_mm = culmen_length_mm,
    bill_depth_mm = culmen_depth_mm,
    flipper_length_mm
  ) |> 
  drop_na()

## Violin plot of body mass per species and sex
penguins_df |> 
  ggplot(aes(x = species, colour = sex, fill = sex, y = body_mass_g)) +
  geom_violin(alpha = 0.3, scale = "width") +
  geom_quasirandom(dodge.width = 0.9) +
  scale_colour_brewer(palette = "Set1") +
  scale_fill_brewer(palette = "Set1") +
  theme_minimal()

## Violin plot of flipper length per species and sex
penguins_df |> 
  ggplot(aes(x = species, colour = sex, fill = sex, y = flipper_length_mm)) +
  geom_violin(alpha = 0.3, scale = "width") +
  geom_quasirandom(dodge.width = 0.9) +
  scale_colour_brewer(palette = "Set1") +
  scale_fill_brewer(palette = "Set1") +
  theme_minimal()

## Scatter plot of bill length vs depth, with species and sex
penguins_df |> 
  ggplot(aes(x = bill_length_mm, y = bill_depth_mm, colour = species, shape = sex)) +
  geom_point() +
  scale_colour_brewer(palette = "Set2") +
  theme_minimal()

I have written some code…

Good start, but often:

  • many more steps in the analysis \(\rightarrow\) script becomes long and convoluted

  • harder to get an overview of the analysis, and to find things

  • don’t want to re-run all the code everytime I make a change

 

Let’s turn it into a {targets} pipeline!

Step 1: Turn your code into functions

From:

# Reading and cleaning data
penguins_df <- read_csv(
  here("data/penguins_raw.csv"), 
  show_col_types = FALSE
) |> 
  clean_names() |> 
  mutate(
    species = word(species, 1),
    year = year(date_egg),
    sex = str_to_lower(sex),
    year = as.integer(year),
    body_mass_g = as.integer(body_mass_g),
    across(where(is.character), as.factor)
  ) |> 
  select(
    ## all relevant columns
  ) |> 
  drop_na()

To:

read_data <- function(file) {
  readr::read_csv(
    file, 
    show_col_types = FALSE
  ) |> 
  janitor::clean_names() |> 
  dplyr::mutate(
    species = stringr::word(species, 1),
    year = lubridate::year(date_egg),
    sex = stringr::str_to_lower(sex),
    year = as.integer(year),
    body_mass_g = as.integer(body_mass_g),
    dplyr::across(
      dplyr::where(is.character), 
      as.factor
    )
  ) |> 
  dplyr::select(
    ## all relevant columns
  ) |> 
  tidyr::drop_na()
}

Step 1: Turn your code into functions

Don’t forget to document your functions! ({roxygen}-style)

#' Read and clean data
#' 
#' Reads in the penguins data, renames and selects relevant columns. The
#' following transformations are applied to the data: 
#' * only keep species common name
#' * extract observation year
#' * remove rows with missing values
#' 
#' @param file Character, path to the penguins data .csv file.
#' @returns A tibble.
read_data <- function(file) {
  readr::read_csv(file, show_col_types = FALSE) |> 
  janitor::clean_names() |> 
  dplyr::mutate(
    ## modifying columns
  ) |> 
  dplyr::select(
    ## all relevant columns
  ) |> 
  tidyr::drop_na()
}

Step 1: Turn your code into functions

Improved script:

R/helper_functions.R
#' Read and clean data
#' 
#' ...
read_data <- function(file) { ... }

#' Violin plot of variable per species and sex
#' 
#' ...
violin_plot <- function(df, yvar) { ... }

#' Scatter plot of bill length vs depth
#' 
#' ...
plot_bill_length_depth <- function(df) { ... }
analysis/first_script.R
library(here)

source(here("R/helper_functions.R"))

penguins_df <- read_data(
  here("data/penguins_raw.csv")
)

body_mass_plot <- violin_plot(
  penguins_df, 
  body_mass_g
)

flipper_length_plot <- violin_plot(
  penguins_df, 
  flipper_length_mm
)

bill_scatterplot <- plot_bill_length_depth(
  penguins_df
)

Step 2: Turn your main script into a {targets} pipeline!

From:

library(here)

source(here("R/helper_functions.R"))

penguins_df <- read_data(here("data/penguins_raw.csv"))

body_mass_plot <- violin_plot(penguins_df, body_mass_g)

flipper_length_plot <- violin_plot(penguins_df, flipper_length_mm)

bill_scatterplot <- plot_bill_length_depth(penguins_df)

Step 2: Turn your main script into a {targets} pipeline!

To:

library(targets)
library(here)

source(here("R/helper_functions.R"))

list(
  tar_target(penguins_raw_file, here("data/penguins_raw.csv"), format = "file"),
  
  tar_target(penguins_df, read_data(penguins_raw_file)),

  tar_target(body_mass_plot, violin_plot(penguins_df, body_mass_g)),

  tar_target(flipper_length_plot, violin_plot(penguins_df, flipper_length_mm)),

  tar_target(bill_scatterplot, plot_bill_length_depth(penguins_df))
)

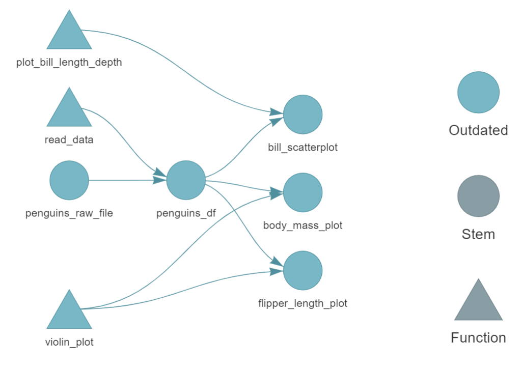
Visualise your pipeline

In the console, run:

targets::tar_visnetwork()

Execute your pipeline

In the console, run:

targets::tar_make()

here() starts at C:/Users/hrpoab/Desktop/GitHub/palmerpenguins_analysis
> dispatched target penguins_raw_file
o completed target penguins_raw_file [0 seconds]
> dispatched target penguins_df
o completed target penguins_df [0.85 seconds]
> dispatched target body_mass_plot
o completed target body_mass_plot [0.16 seconds]
> dispatched target bill_scatterplot
o completed target bill_scatterplot [0.02 seconds]
> dispatched target flipper_length_plot
o completed target flipper_length_plot [0.02 seconds]
> ended pipeline [1.31 seconds]

Get the pipeline results

targets::tar_read(bill_scatterplot)

After executing the pipeline

targets::tar_visnetwork()

After executing the pipeline

targets::tar_make()

here() starts at C:/Users/HRPOAB/Desktop/GitHub/palmerpenguins_analysis
v skipped target penguins_raw_file
v skipped target penguins_df
v skipped target body_mass_plot
v skipped target bill_scatterplot
v skipped target flipper_length_plot
v skipped pipeline [0.1 seconds]

Change in a step

Hi Olivia,

Great work! Just a minor comment, could you change the colours in the bill length/depth scatter-plot? It’s hard to see the difference between the species.

R/helper_functions.R
plot_bill_length_depth <- function(df) {
  df |> 
    ggplot2::ggplot(
      ggplot2::aes(
        x = bill_length_mm, 
        y = bill_depth_mm, 
        colour = species, 
        shape = sex
        )
    ) +
    ggplot2::geom_point() +
    ggplot2::scale_colour_brewer(palette = "Set2") +
    ggplot2::theme_minimal()
}

Change in a step

Hi Olivia,

Great work! Just a minor comment, could you change the colours in the bill length/depth scatter-plot? It’s hard to see the difference between the species.

R/helper_functions.R
plot_bill_length_depth <- function(df) {
  df |> 
    ggplot2::ggplot(
      ggplot2::aes(
        x = bill_length_mm, 
        y = bill_depth_mm, 
        colour = species, 
        shape = sex
        )
    ) +
    ggplot2::geom_point() +
    ggplot2::scale_colour_brewer(palette = "Set1") +
    ggplot2::theme_minimal()
}

Change in a step

targets::tar_visnetwork()

Change in a step

targets::tar_make()

here() starts at C:/Users/hrpoab/Desktop/GitHub/palmerpenguins_analysis
v skipped target penguins_raw_file
v skipped target penguins_df
v skipped target body_mass_plot
> dispatched target bill_scatterplot
o completed target bill_scatterplot [0.35 seconds]
v skipped target flipper_length_plot
> ended pipeline [0.53 seconds]

Change in a step

targets::tar_read(bill_scatterplot)

Change in the data

Hi Olivia,

Oopsie! We realised there was a mistake in the original data file. Here is the updated spreadsheet, could you re-run the analysis with this version?

targets::tar_visnetwork()

Aside: where should my targets script live?

  • default would be in the _targets.R file in the main directory

  • to choose a custom folder and file name, need to specify targets configuration:

In the console, run (from main directory):

targets::tar_config_set(script = "analysis/_targets.R", store = "analysis/_targets")

Will create a _targets.yaml file:

_target.yaml
main:
  script: analysis/_targets.R
  store: analysis/_targets


Writing a report with Quarto

reports/palmerpenguins_report.qmd
---
title: |
  Analysis of penguins measurements from the 
  palmerpenguins dataset
author: "Olivia Angelin-Bonnet"
date: today
format:
  docx:
    number-sections: true
---

```{r setup}
#| include: false

library(knitr)
opts_chunk$set(echo = FALSE)
```

This project aims at understanding the differences between
the size of three species of penguins (Adelie, Chinstrap
and Gentoo) observed in the Palmer Archipelago, Antarctica,
using data collected by Dr Kristen Gorman between 2007 and
2009.

## Distribution of body mass and flipper length

@fig-body-mass shows the distribution of body mass (in
grams) across the three penguins species. We can see 
that on average, the Gentoo penguins are the heaviest,
with Adelie and Chinstrap penguins more similar in terms
of body mass. Within a species, 
the females are on average lighter than the males.

```{r fig-body-mass}
#| fig-cap: "Distribution of penguin body mass ..."

# code for plot
```

Similarly, Gentoo penguins have the longest flippers on
average (@fig-flipper-length), and Adelie penguins the
shortest. Again, females from a species have shorter
flippers on average than the males.


```{r fig-flipper-length}
#| fig-cap: "Distribution of penguin flipper length ..."

# code for plot
```

 

Quarto + {targets}

Two advantages of using a Quarto document alongside {targets}:

  • can read in results from targets pipeline inside the report \(\rightarrow\) no computation done during report generation

  • can add the rendering of the report as a step in the pipeline \(\rightarrow\) ensures that the report is always up-to-date

Quarto + {targets}

 

Two steps to use the {targets} pipeline results in a Quarto document:

reports/palmerpenguins_report.qmd
```{r setup}
#| include: false

library(knitr)

opts_chunk$set(echo = FALSE)
```

@fig-body-mass shows...

```{r fig-body-mass}
#| fig-cap: "Distribution ..."

# code for plot
```

Quarto + {targets}

 

Two steps to use the {targets} pipeline results in a Quarto document:

  • Make sure the report ‘sees’ the project root directory
reports/palmerpenguins_report.qmd
```{r setup}
#| include: false

library(knitr)
library(here)

opts_chunk$set(echo = FALSE)
opts_knit$set(root.dir = here())
```

@fig-body-mass shows...

```{r fig-body-mass}
#| fig-cap: "Distribution ..."

# code for plot
```

Quarto + {targets}

 

Two steps to use the {targets} pipeline results in a Quarto document:

  • Make sure the report ‘sees’ the project root directory

  • Read targets objects with targets::tar_read()

reports/palmerpenguins_report.qmd
```{r setup}
#| include: false

library(knitr)
library(here)
library(targets)

opts_chunk$set(echo = FALSE)
opts_knit$set(root.dir = here())
```

@fig-body-mass shows...

```{r fig-body-mass}
#| fig-cap: "Distribution ..."

tar_read(body_mass_plot)
```

Quarto + {targets}

Adding the Quarto report as a step in the pipeline (need {tarchetypes} and {quarto} packages installed):

analysis/_targets.R
library(targets)

# ...

list(
  tar_target(penguins_raw_file, here("data/penguins_raw.csv"), format = "file"),
  
  tar_target(penguins_df, read_data(penguins_raw_file)),

  tar_target(body_mass_plot, violin_plot(penguins_df, body_mass_g)),

  tar_target(flipper_length_plot, violin_plot(penguins_df, flipper_length_mm)),

  tar_target(bill_scatterplot, plot_bill_length_depth(penguins_df))
)

Quarto + {targets}

Adding the Quarto report as a step in the pipeline (need {tarchetypes} and {quarto} packages installed):

analysis/_targets.R
library(targets)
library(tarchetypes)

# ...

list(
  tar_target(penguins_raw_file, here("data/penguins_raw.csv"), format = "file"),
  
  tar_target(penguins_df, read_data(penguins_raw_file)),

  tar_target(body_mass_plot, violin_plot(penguins_df, body_mass_g)),

  tar_target(flipper_length_plot, violin_plot(penguins_df, flipper_length_mm)),

  tar_target(bill_scatterplot, plot_bill_length_depth(penguins_df)),
  
  tar_quarto(report, here("reports/palmerpenguins_report.qmd"))
)

Quarto + {targets}

Further reading

 

Thank you for your attention!

olivia.angelin-bonnet@plantandfood.co.nz

Presentation disclaimer

Presentation for
Rladies Sydney, online, 7 April 2025

Publication data:
Angelin-Bonnet O. April 2025. Reproducible analysis pipelines with {targets}. A Plant & Food Research presentation. SPTS No. 26935.

Presentation prepared by:
Olivia Angelin-Bonnet
Statistical Scientist, Data Science
April 2025

Presentation approved by:
Mark Wohlers
Science Group Leader, Data Science
April 2025

For more information contact:
Olivia Angelin-Bonnet
DDI: +64 6 355 6156
Email: olivia.angelin-bonnet@plantandfood.co.nz

 

This report has been prepared by The New Zealand Institute for Plant and Food Research Limited (Plant & Food Research).
Head Office: 120 Mt Albert Road, Sandringham, Auckland 1025, New Zealand, Tel: +64 9 925 7000, Fax: +64 9 925 7001.
www.plantandfood.co.nz

 

DISCLAIMER

The New Zealand Institute for Plant and Food Research Limited does not give any prediction, warranty or assurance in relation to the accuracy of or fitness for any particular use or application of, any information or scientific or other result contained in this presentation. Neither The New Zealand Institute for Plant and Food Research Limited nor any of its employees, students, contractors, subcontractors or agents shall be liable for any cost (including legal costs), claim, liability, loss, damage, injury or the like, which may be suffered or incurred as a direct or indirect result of the reliance by any person on any information contained in this presentation.

© COPYRIGHT (2025) The New Zealand Institute for Plant and Food Research Limited. All Rights Reserved. No part of this report may be reproduced, stored in a retrieval system, transmitted, reported, or copied in any form or by any means electronic, mechanical or otherwise, without the prior written permission of The New Zealand Institute for Plant and Food Research Limited. Information contained in this report is confidential and is not to be disclosed in any form to any party without the prior approval in writing of The New Zealand Institute for Plant and Food Research Limited. To request permission, write to: The Science Publication Office, The New Zealand Institute for Plant and Food Research Limited – Postal Address: Private Bag 92169, Victoria Street West, Auckland 1142, New Zealand; Email: SPO-Team@plantandfood.co.nz.